bat365官网登录
导航
首页
学校概况
历史沿革
学校简介
现任领导
机构设置
办公室
组织人事处
纪检监察审计处
财务处
教务处
学生工作处
后勤管理处
电子工程系
信息工程系
机电工程系
建筑与环境工程系
经贸旅游系
基础教育部(马克思主...
继续教育部
体育部
现代教育技术中心
图书馆 (教师发展中心...
工会
团委
专业建设
建设概况
专业设置
专业介绍
专业建设成果
基地建设
人培方案
师资建设
建设概况
名师风采
团队建设
名师工作室
学生发展
校园文化
理论学习
文明校园
文明佳绩
一训三风
校徽校歌
职教动态
招生就业
当前位置:
首页
采购招标
合同公示
合同公示
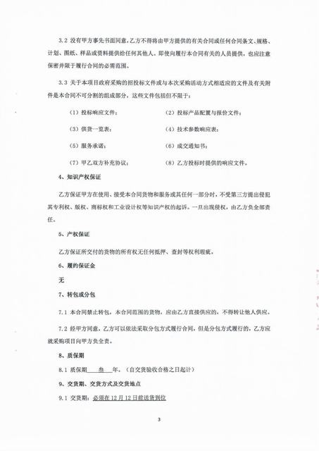
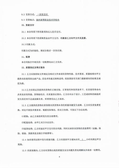
多媒体教学一体机项目合同
发布时间:2022-01-12
浏览量:
823